高亮度LED是經過特殊處理的PN結半導體器件,正向偏置時可發出白光、紅光、綠光或藍光(也可能產生其它顏色光)。作為PN結它們表現出類似于傳統二極管的V-I特性,但具有較高的結壓降。在正向電壓達到VF (從紅光LED的2.5V到藍光LED的4.5V),流過LED的電流很小;一旦正向電壓達到VF,電流將迅速上升(與傳統二極管相同)。因此,必須采用限流措施限制電流的上升,以防LED損壞。目前有三種基本的限流方式,表1對這三種方式進行了對比:

表1 限流方式比較
假設一個白色LED:VF = 4V、ILED = 350mA、VIN = 12V。
高亮度LED開關電源
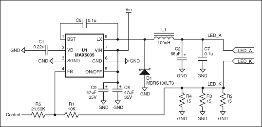
圖1是基于固定頻率、高集成度PWM開關轉換器MAX5035的高亮度LED凈化燈電源原理圖,輸出電流可達1A。另一類似器件MAX5033的輸出電流可以達到500mA。這款基于電感的buck調節器能夠準確控制流過LED (或幾個串聯LED,總電壓為12V)的電流。MAX5035的開關頻率為125kHz,輸入電壓范圍高達76V (需使用更高額定電壓的輸入電容和二極管)。此電路可以在較寬的輸入電壓范圍內控制并保持恒定的LED電流。表2總結了該電路的設計規格。

圖1 基于固定頻率、高集成度PWM開關轉換器MAX5035的高亮度LED凈化燈電源原理圖

表2 圖1電路的基本參數
利用圖1電路在控制端作用一個電壓調節LED電流(圖2)。圖3給出了這一控制架構的效率。

圖2 利用圖1電路在控制端作用一個電壓調節LED電流

圖3 控制架構的效率
控制電壓與三個并聯檢流電阻的電壓共同作用到IC的反饋(FB)引腳。IC的內部控制環路使FB引腳的電壓保持在大約1.22V,因此,由于控制電壓與電流檢測電壓都必須保持在1.22V (由電阻R1和R5設置),更高的控制電壓將產生更小的電流。
以下等式除了適用于本例外,還可用來設計其它的輸出電流和控制電壓:

其中:VREF = 1.22V、RSENSE是R2、R3與R4的并聯電阻值(= 5Ω)。
在許多情況下,利用低頻(50Hz至200Hz) PWM方式調節LED電流非常方便,通過控制脈沖寬度調節亮度(圖4)。雖然LED在每個脈沖期間保持相同亮度,肉眼能夠察覺到短暫的亮度變化,但是,這種調節方法的優點在于光譜保持不變,采用幅度調節時光譜會隨著流過LED電流的變化而改變。

圖4 圖1電路低頻PWM亮度調節的控制和LED電流波形
Ch1:VCONTROL,Ch3:ILED。負載為三個串聯綠色LED,總電壓近似為9.5V。替換小的輸出電容,可以減小關斷時的振蕩幅度。
采用100Hz、0V至約3.9V的方波控制波形時,LED電流的脈沖如圖4所示。一般來說,低頻PWM調光電路的效率比線性LED調光電路(圖2)更高。

圖5 圖1所示電路的PCB布局圖
結論
圖1所示IC (MAX5035、MAX5033)為恒流驅動高亮度LED凈化燈提供了一種高性價比方案,該方案具有以下優勢:
高開關頻率(125kHz)允許選擇小電抗器件(L1和C2);
能夠在寬輸入電壓范圍內實現高轉換效率;
輸出電壓可達12V,能夠驅動三個串聯的高亮度綠色LED;
無需機械散熱器;
電壓范圍可擴展至76V,適用于驅動汽車高亮度LED;
可用于24V信號標志燈和建筑照明;
通過變化電流檢測電阻R2、R3與R4值,輸出電流可達到1A;
內置開關功率MOSFET,簡化設計;
可通過控制輸入引腳,利用模擬電壓幅度(線性調光)調節LED的亮度;
通過控制輸入,利用低頻PWM信號調節亮度。