為了幫助滿足消費者需求并使這類數字設備變得更薄,一些廠商轉向使用LLC 諧振半橋轉換器來為這些設備的發光二極管(LED)背光提供驅動。這是因為,利用這種拓撲結構所實現的零電壓軟開關(ZVS)可帶來更高效的高功率密度設計,并且要求的散熱部件比硬開關拓撲更少。
這類拓撲設計存在的一個問題是LLC dc/dc傳輸函數會隨負載變化而出現明顯變化。但是,這樣會使在LED驅動器中建立LLC控制器和補償電流環路變得更加復雜。為了簡化這一設計過程,本文將討論一種被稱作脈寬調制(PWM)LED亮度調節的設計方法,其允許LED凈化燈負載隨亮度調節變化的同時讓dc/dc傳輸函數保持恒定。
研究傳輸函數(M(f))的LLC諧振半橋dc/dc
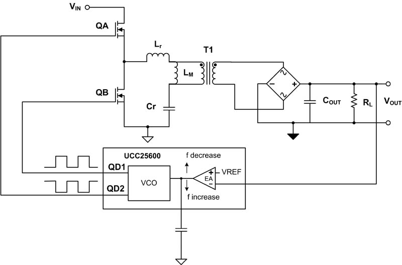
LLC諧振半橋控制器dc/dc(請參見圖 1)是一種脈沖頻率調制(PFM)控制拓撲。半橋FET(QA和QB)異相驅動180,并利用一個電壓控制振蕩器(VCO)調節/控制頻率。這反過來又能調節諧振電感(Lr)形成的分壓器阻抗、變壓器磁電感(LM)、反射等效阻抗(RE)和諧振電容器(Cr)進行調節。僅有LM中形成的電壓通過變壓器匝數比(a1)反射至次級線圈。

圖1 LLC 諧振半橋/控制器
我們可以標準化和簡化一次諧波近似法傳輸函數 M(f) 的使用。M(f) 的方程式 4中,標準化的頻率(fn)被定義為開關頻率除以諧振頻率(fO)。盡管只是一種近似值方法,但在理解M(f)如何隨輸入電壓、負載和開關頻率變化而變化時,該簡化方程式還是非常有用的。
調節dc電流以調節LED亮度LLC諧振LED驅動器中實現LED亮度調節的一種方法是調節通過LED的dc電流。這樣做存在一個問題:DC電流變化后,LLC的輸出阻抗也隨之改變。如果考慮不周,則這種變化會帶來M(f)變化,從而使LED驅動器設計變得更加復雜。
負載變化帶來的問題設計一個半橋轉換器并不是一件容易的事情。設計人員要根據ZVS要求選擇磁化電感(LM)。他們還要調節a1、Cr和Lr,以獲得理想的M(f)和頻率工作范圍。但是,M(f)會隨Q變化而改變,而Q又會隨著輸出負載(RL)變化而變化。詳情請參見圖2.
諧振LLC半橋LED的M(f) 變化會使電壓環路補償和變壓器選擇變得更加困難、復雜和混亂,因為在設計過程中需要考慮的各種變化實在太多了。

圖2 M(f) 隨負載而變化。
不斷變化的LLC增益曲線(M(f))會在反饋環路中引起電壓控制振蕩器(VCO) 的控制問題。VCO一般由一個反饋誤差放大器控制(EA(參見圖 1))。開關頻率隨EA輸出升高而降低以提高LLC增益,并在EA輸出下降時增高。理想情況下,在一個LLC半橋設計中,M(f) 增益需在其最大開關頻率下以最小值開始,同時M(f)隨頻率降低而上升。正常工作時的理想M(f)范圍為虛線右側部分(請參見圖2)。我們把這一區域稱作電感區,這時LLC工作在ZVS下。虛線左邊為電容區,在該區域內主級開關節點上沒有ZVS.在大信號瞬態期間,EA會驅動VCO,要求更低的開關頻率,以提高增益。結果是,M(f)增益工作在虛線左邊區域,可能達不到理想增益,無法滿足控制環路需求。
這時,ZVS丟失,并且反饋環路會讓LLC控制器一直鎖閉在該區域內。現在,反饋誤差放大器嘗試要求更低的開關頻率,以提高功率級無法達到的增益,因為轉換器可能工作在圖2中虛線的右邊區域。ZVS丟失時,FET QA和QB消耗更多功率,FET會因過熱而損壞。為了避免設計中出現這種問題,需要對所有M(f) 曲線進行分析,然后適當地限制最小開關頻率(f),以防止轉換器(M(f))工作在圖2中虛線的左側區域。
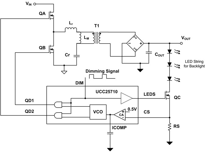
PWM 亮度調節簡化設計過程對于要求亮度調節的 LLC 諧振半橋 LED 驅動器而言,簡化設計過程的一種方法是使用一種被稱為 PWM 亮度調節的技術。圖 3 顯示了一個 LLC 轉換器的功能原理圖,它的 LLC 控制器便使用了這種 PWM 亮度調節技術。在我們的例子中,我們使用了 UCC25710.

圖 3 使用 PWM 亮度調節技術的 LLC 半橋 LED 驅動器。
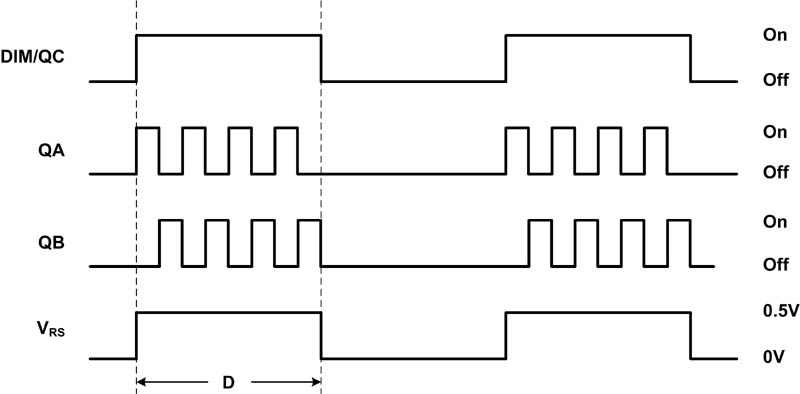
這種技術利用一個控制 FET QC 的固定低頻信號 (DIM),它以邏輯方式添加至QA 和 QB FET 驅動。DIM 信號為高電平時,LED凈化燈 背光燈串被控制在某個固定峰值電流 (VRS/RS)。一旦 DIM 變為低電平,QA、QB 和 QC 立即關閉。QA、QB 和 QC 關閉后,LED 二極管便停止導電,同時輸出電容器 (COUT)存儲能量,以備準時開始下一個 DIM 周期。更多詳情,請參見圖 4 所示波形。

圖 4 PWM 亮度調節波形
通過調節 DIM 信號的占空比 (D) 實現對平均二極管電流 (ID) 的調節,從而控制 LED 的亮度。
盡管 LLC 諧振半橋從主級到次級為 LED 供電,但是負載 (RL) 到LLC傳輸函數 (M(f)) 依然恒定,即使 LED 的平均電流隨占空比而變化。
使用固定 RL 且給定 Lr、Cr 和 LM 時,等效反射阻抗 (RE) 恒定,Q 保持不變。這時僅得到一條 M(f) 曲線,其隨頻率(請參見圖 5)變化,而不受使用變量 RL 的傳統 LED 亮度調節方法得到的多條曲線(請參見圖 2)的影響。在設計中只處理一條 M(f) 曲線,讓環路補償和變壓器選擇變得更加簡單,從而簡化設計過程。另外,設置最小開關頻率時還需要注意另一條曲線,以確保 ZVS 得到維持。這時,最小f設置為單 M(f) 曲線的峰值(請參見圖 5)。

圖 5 使用 PWM 亮度調節技術驅動 LED 的 M(f)
設計一個 LED凈化燈 驅動用 LLC 諧振半橋轉換器并不容易。傳統 LLC的dc/dc 增益隨負載變化會有較大范圍的變化。我們需要對許多條增益曲線進行評估。這讓環路補償和變壓器設計/選擇變得更加復雜和混亂。要想簡化設計過程,把 LLC 和 PWM 亮度調節技術組合使用是一種較為理想的選擇。這是因為 LLC 在供能期間會承受固定負載 (RL),但在亮度調節期間 LED 電流會出現變化。結果是,LLC 增益變化更小,從而讓環路補償和變壓器選擇/設計更加簡單。