PowerInt公司的LYTSwitch-4系列產品LYT4211-4218/4311-4318把控制器和高壓大功率FET組合在同一封裝中,控制器提供高功率因素和恒流輸出,具有優于±5%的恒流性能,TRIAC調光,全亮度的起動時間小于250ms,功率因素大于0.9,高達92%的效率,開關頻率132kHz可使用較小的磁性材料。主要用在大功率LED凈化燈驅動。
LYTSwitch-4系列產品具有卓越的導通特性,可用于前沿和后沿可控硅調光。這使其具有廣泛的調光范圍,并可快速啟動驅動器(即使從一個低導通角啟動)。采用LYTSwitch-4系列的LED凈化燈驅動器不使用初級側的,大體積鋁電解電容器。這意味著大大延長了驅動器的使用壽命,特別是在燈泡和其他高溫應用。
LYTSwitch-4系列產品具有大調光比,低啟動電流,方案低成本和長壽命的特點。
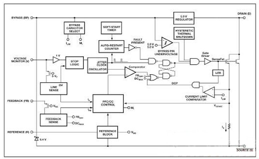
2 LYTSwitch-4控制器的系統框圖
LYTSwitch-4芯片是高度集成,采用了初級控制技術,消除了光隔離器,并減少了元件數量的。這樣,就可以使用廉價的單面印制電路板。將PFC和CC功能集成到一個單級上,還有助于降低成本和提高效率。其132 kHz的開關頻率可允許其使用小型,低成本的磁性元件。
該LYTSwitch-4控制器包括:一個振蕩器、反饋(檢測及邏輯)電路、5.9V穩壓器、遲滯過熱保護、頻率抖動、逐周期電流限制、自動重啟、電感校正、功率因數和恒定的電流控制。圖1為LYTSwitch-4控制器的系統框圖。

圖1 LYTSwitch-4方框圖
3 LYTSwitch-4的性能及典型應用
3.1 LYTSwitch-4的主要性能特點
?優于±5%恒流調節
?TRIAC可調光至低于5%輸出
?快速啟動<250ms(全亮度)
?<1s在(10%亮度)
?高功率因數>0.9
?輕松滿足EN61000-3-2標準,優化設計小于10%THD
?高達92%的效率
?132kHz的開關頻率,用于小尺寸磁性元件
?高性能、結合驅動器、控制器、開關
該LYTSwitch-4系列可以開啟離線LED凈化燈驅動器,并具有高功率因數,可以輕松滿足THD和諧波的國際標準。其輸出電流受到嚴格調控,優于±5%的恒流性能。在典型的應用中,其最高92%的效率可以輕松達到。并支持多種TRIAC調光器的選擇。
3.2 LYTSwitch-4典型應用電路
如下所示,圖2為LYTSwitch-4典型應用電路圖。

圖2 LYTSwitch-4典型應用電路
LYTSwitch-4系列產品具有卓越的導通特性,可用于前沿和后沿可控硅調光。這使其具有廣泛的調光范圍,并可快速啟動驅動器(即使從一個低導通角啟動)。LYTSwitch-4系列產品具有大調光比,低啟動電流,方案低成本和長壽命的特點。
LYTSwitch-4芯片是高度集成,采用了初級控制技術,消除了光隔離器,并減少了元件數量的。這樣,就可以使用廉價的單面印制電路板。將PFC和CC功能集成到一個單級上,還有助于降低成本和提高效率。其132 kHz的開關頻率可允許其使用小型,低成本的磁性元件。采用LYTSwitch-4系列的LED驅動器不使用初級側的,大體積鋁電解電容器。這意味著大大延長了驅動器的使用壽命,特別是在燈泡和其他高溫應用。
4 大功率TRIAC調光LED驅動器
4.1大功率TRIAC調光LED驅動器主要特性
?高效率,120V≥85%
?廣泛的調光器兼容性(NEMA SSL6調光曲線內)與多種選擇的,基于USTRIAC的調光器
?增強的用戶體驗
?無閃爍,單調調光
?快速單調啟動(<200ms)-沒有明顯的延遲
?打開和關閉在幾乎相同的調光角-無閃開
?低成本
?單級PFC相結合,準確的初級側穩壓恒流輸出
?單面PCB,元件數量少
?集成的保護和可靠性功能
?輸出開路/輸出短路自動恢復保護
?快速通電線路輸入過壓關斷,線路故障期間增強了耐壓性
?無MOV,能承受±2500V環波和±500V差分浪涌
?自動恢復的大滯后熱關機,保護了元器件和印刷電路板
?符合IEC 61000-4-5環波,IEC 61000-3-2C總諧波失真和IEC CISPR 15/
EN55015 B傳導EMI標準
4.2大功率TRIAC調光LED驅動器
文件描述了隔離高功率因數TRIAC可調光LED驅動器,它用于驅動額定36V的LED串電壓(550mA),典型輸入電壓范圍為90VAC~132VAC.該LED驅動器采用LYTSwitch-4芯片系列的LYT4317E.

圖3 大功率TRIAC調光LED驅動器電路圖
其拓撲結構是一種單級功率因數校正反激式,具有高隔離效率、高功率因數、低THD、元器件數量少的特點。其高功率因數和低THD是通過采用LYTSwitch-4 IC而獲得的,LYTSwitch-4 IC還提供了復雜的,一系列的保護功能,包括自動重新啟動開放式控制回路和輸出短路包含。輸入過壓提供了擴展線路故障和浪涌承受能力,其精確的遲滯熱關斷,確保了在各種條件下的安全的PCB平均溫度。
5 結論
文提出了一種基于LYTSwitch-4的大功率LED凈化燈電源解決方案。在本方案中充分發揮了LYTSwitch-4的卓越的導通特性,使其具有廣泛的調光范圍,并可快速啟動驅動器(即使從一個低導通角啟動);并且其輸入過壓提供了擴展線路故障和浪涌承受能力,其精確的遲滯熱關斷,確保了在各種條件下的安全的PCB平均溫度。經分析驗證本方案具有大調光比,低啟動電流,低成本和長壽命特點的解決方案。